

![]()
各位老师、各位同学:
毕业设计(论文)是本科人才培养的重要教学环节,是学生在教师指导下运用所学理论、知识和技能,分析解决理论和实际问题的综合训练环节,是培养和提高学生实践能力、写作能力和创新能力的重要途径,是衡量教学水平的重要依据,是学生毕业与学位资格认证的重要依据。根据教育部和省教育厅关于高等学校毕业设计(论文)工作的有关文件精神、《宁波大学本科毕业设计(论文)工作管理办法》(宁大政[2019] 89号)文件规定,及学校教务处《关于做好2026届本科生毕业设计(论文)工作的通知》,为了保证质量,加强管理,现将有关事宜通知如下:
一、整体工作安排
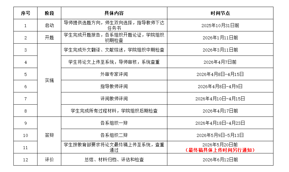
2026届商学院毕业论文的教学工作分为五个阶段:
(一)启动阶段(2025年10月31日前)
确定指导教师,申报毕业论文选题方向(导师提供研究方向,不要事先拟定题目,论文最终题目由师生共同讨论确定),师生双向选择;指导教师下达任务书,指导学生查阅文献、最终由指导教师上传任务书至网上办事大厅本科生毕业设计管理系统(系统登录方式详见附件1),做好开题前期工作。辅修双学位的同学同样纳入系统,请指导教师严格把关,也请同学主动与导师保持联系,按时上传相关材料,高质量完成毕业论文。
(二)开题阶段(2026年1月11日前)
在广泛查阅资料的基础上,初步确定课题研究方案,在2026年1月11日前学生完成开题报告并上传平台,并由各系组织完成开题论证工作。同时,由各系教学系主任牵头,召集各开题小组组长对毕业论文题目进行审核。毕业论文初期检查工作由学校、学院和系共同组织完成,检查内容包括选题、任务书落实和开题情况等。
(三)实施阶段(2026年4月17日前)
第一阶段(2026年3月11日前):开题工作结束后,在广泛查阅资料的基础上,进一步完善课题研究方案,在2026年3月11日前学生完成外文翻译和文献综述并上传平台。毕业论文中期检查工作由学校、学院和系共同组织完成,检查内容包括但不限于初期检查内容及过程管理情况。原则上中期检查完成后,毕业论文题目和主要内容不再允许变更。
第二阶段(2026年4月7日前):进行课题的实验、设计、调研及结果的处理与分析等,完成毕业论文写作、审阅和修改完善,在2026年4月7日前学生将符合要求的毕业论文上传系统,导师审核通过后完成查重。指导教师审核不通过、论文查重不通过,直接进入“二辩”。
第三阶段(2026年4月8日-4月15日):学院将在符合抽检标准的毕业论文中抽取当届本科毕业生总数的20%送校外专家评审,外审专家成绩评定不及格,直接进入“二辩”。
第四阶段(2026年4月8日-4月9日):指导教师在系统中完成评阅及成绩评定,指导教师成绩评定不及格,直接进入“二辩”。
第五阶段(2026年4月10日-4月15日):评阅教师在在系统中完成评阅及成绩评定,评阅教师成绩评定不及格,直接进入“二辩”。
毕业论文后期检查工作由学校、学院和系共同组织完成,重点检查毕业论文的完成质量。
(四)答辩阶段(2026年5月13日前)
第一阶段(2026年4月18日-4月23日):由各系组织开展第一次毕业设计(论文)答辩,完成第一次答辩资格审查、答辩、成绩评定、评优,并完成平台和教务管理系统的成绩输入,答辩成绩不及格直接进入“二辩”。
第二阶段(2026年5月9日-5月13日):由各系组织开展第二次毕业设计(论文)答辩,完成第二次答辩资格审查、答辩、成绩评定,完成平台和教务管理系统的成绩输入,指导教师、评阅教师、答辩成绩不及格直接进入“三辩”。
(五)评价阶段(2026年6月12日前)
毕业论文教学质量的总结、材料归档、评估和检查。
二、组织和领导
学院高度重视毕业论文工作,根据教育部《本科毕业论文(设计)抽检办法(试行)》和《关于做好本科毕业论文(设计)抽检工作的通知》要求,凡授予学士学位均要求完成毕业论文。学院根据2026届毕业论文整体工作安排,结合培养方案、教学大纲和专业认证要求,制订学院毕业论文工作实施细则和评价标准。各系要加强指导教师的力量,注重青年指导教师的培养;充分调动指导教师的积极性和主动性,以保证指导教师和学生的精力投入。学院也将组织院督导组加强对指导教师指导工作过程的检查。指导本科生毕业论文也是每一位教师的职责,如确有特殊情况无法参与指导的,须向系主任申请,由学院审核。
三、过程管理
在规范毕业论文各指导环节的基础上,学院将组织院督导组加强毕业论文的过程管理。
(一)严把选题关:选题是毕业论文工作的第一个环节,具有十分重要的意义。导师不要事先拟定题目,可提供研究方向,由师生共同讨论后确定最终选题。选题必须紧扣专业培养目标,体现本专业基本训练内容,使学生受到比较全面的锻炼。选题要有新意、有所创新,有一定的深度和广度,选题的大小和范畴应适当;选题务必结合实际,研究类课题应结合经济建设、文化建设与社会建设等实际;实践类课题应结合工程实际,在保证基本工程训练的基础上做一些提高性的、拓展性的设计研究;应选择那些能满足教学要求并有实际意义的选题。以实验、实习、工程实践和社会调查等实践工作为基础的毕业设计(论文)比例超过50%。严格控制课题的重复率,确有价值的重复性选题,在内容和要求上应作适当的改变。
(二)加强开题论证:各系应组织召开毕业论文开题论证会,严格审核毕业论文前期材料,审核课题的研究方法、方案及实现途径等是否科学合理,把好开题关,以确保毕业论文质量的稳步提高。
(三)加强写作辅导:加强对学术研究方法的指导,培养学生良好的学术道德,认真对待自己的研究工作。实验结果、调研数据等要真实,严禁伪造、杜绝抄袭,应遵循良好的学术规范,如引用他人文章或者著作的语句一定要标明出处。学院将组织院督导组做好阶段性的检查,确保高质量完成指导工作。
(四)严把答辩关:毕业论文必须经过答辩资格审查,在所需材料齐全,且已上传至平台,指导老师同意下方可参加答辩;要规范毕业论文答辩程序,有条件的系应聘请校外专家参加毕业论文答辩。
(五)严把质量关:毕业论文指导、评阅、答辩等各环节的相关老师都要尽心尽职,严把质量关。如果在上级部门后续的抽检过程中发现问题论文,学院将对相关责任人进行追责。
四、具体要求
(一)学院将组织院督导组加强对毕业论文选题、下达任务书、开题、实施、答辩等环节的检查和监督,使毕业论文工作落在实处,避免流于形式。
(二)为保证毕业论文质量,每位指导教师指导的学生数由各专业指定标准,最多不超过6人;论文选题要确保与专业培养目标与毕业要求的一致性,并严格做到一人一题、三年不重复。
(三)指导教师是毕业论文教学环节的直接执教者,务必做到及时下达任务书,指导学生收集、查阅文献资料和调查研究,指导学生完成文献综述、开题报告和外文翻译,并给予评阅;检查进度和计划执行情况;审查论文初稿,指导修改定稿;坚持原则,杜绝低级错误的出现,防止抄袭、剽窃;认真评阅论文,写出客观评语。为加强指导工作,建议各系成立指导小组,每个小组由3-4名专业相近的指导教师组成。指导小组应定期开展活动,研讨工作中遇到具体问题。
(四)学院将组织院督导组做好初期、中期和后期阶段性检查,全面做好指导教师的检查考核工作,及时收集阶段性材料。毕业论文材料按审核式评估要求提交相关电子纸质材料。(见附件2)
(五)学院将做好毕业论文教学工作的总结,总结内容主要包括选题情况分析、毕业论文组织与管理工作情况、指导教师的指导情况、存在的主要问题及今后工作设想等,并及时组织院督导组对各系毕业论文质量进行评估分析。
(六)在论文答辩过程中,对第一次答辩不及格人数,各系可根据专业和参加答辩人数进行合理控制。对于第一次答辩不及格者,各系应对其加强指导,对一次答辩成绩不及格者,至少须经两周的整改方准参加再次答辩。如二辩仍未通过,可先申请延长学业,并于下学期开学第一、二周参加补答辩。
(七)校级优秀毕业论文须在成绩评定为“优秀”的毕业论文中产生,由学院按照不超过专业毕业学生人数的5%向学校推荐。校级优秀毕业论文指导教师参评者,其当年度指导的学生毕业论文中至少有一篇的成绩评定为“优秀”,且无“不及格”论文,由学院按照不超过当年指导教师总人数的5%向学校推荐。校级优秀毕业论文和优秀指导教师经学校评定后予以发文表彰。
(八)教务处对毕业设计(论文)进行宏观监控,组织对全校毕业设计(论文)各环节进行抽查,学院对毕业论文各环节进行全面监控。有认证专业的毕业论文是本科生毕业实践教学环节的抽查重点。督评中心检查毕业(学位)论文的选题、开题、阶段性进展报告等过程是否规范,教师指导是否尽责,论文评审与答辩环节是否规范等。
(九)为预防和规制学术不端行为,学校建立毕业设计(论文)查重检测制度。2026届本科生毕业设计(论文)均须在一辩前经学校统一的毕业论文查重系统查重检测,凡总文字复制比、校内互检、AI特征值三项检测超过25%或段落复制比超过35%的设计(论文)不允许进入答辩环节,对于文字重复率过高的论文将分别要求整改、延期答辩,直至取消答辩资格等处理。系统配置每生两次查重检测,答辩前后各一次。
(十)根据学校要求,2026年5月20日前按教育部要求做好2026届毕业设计(论文)最终版上传工作,6月12日前完成全部归档材料。学院毕业论文的督导检查、查重情况、外审评价均纳入学院年度考核相关项目的评分依据。
(十一)在实现人才培养目标和要求、确保人才培养质量、符合专业认证规定的前提下,毕业设计(论文)除传统形式外,可以采取以下多样化形式。多样化形式申请与认定参照文件执行。申请者需在2025年10月31日前递交申请并按照文件要求提供相应的佐证材料,由学院组织专家审议后报教务处审批通过(规定日期后不再受理申请)。
教务办
2025年10月13日
上一条:转发关于举办第十二届全国大学生能源经济学术创意大赛的通知 下一条:关于公示商学院2025年10月毕业审核结果的通知
【关闭】